Task History
Table of Contents
Overview
Track and review all task executions with comprehensive history and statistics. Task History provides a table panel for monitoring task execution status, timing, and results, a Statistics view for aggregated per-task metrics, and a Dashboard with interactive charts for an at-a-glance view of workspace-wide task health.
Table View
The Task History Table View provides a tabular, sortable view of all task executions with detailed information.

Features
- Status Filtering β Filter by task status (Running, Success, Failed, Terminated)
- Sortable Columns β Click any column header to sort tasks by that field
- Comprehensive Details β View status, type, task name, source path, timestamp, exit code, and execution time
- Status Indicators β Color-coded status labels/icons for quick identification:
- π’ Success β Task completed successfully
- π΄ Failed β Task exited with an error
- π΅ Running β Task is currently executing
- π Terminated β Task was stopped manually
- Metrics Hint β Each row shows the taskβs average duration and a flaky-streak badge (if the task has failed 3 or more times consecutively)
- Single-column Sorting β Sort by any column in ascending or descending order, one column at a time
- Real-time Updates β Automatically updates as tasks complete
How to Use
- Open the Task History panel
- Click column headers to sort by that field (click again to reverse order)
- Review detailed execution information including exact timestamps and durations
- Use the scrollable view to review extensive task history
Statistics View
The Statistics View provides aggregated per-task execution metrics, giving you a quick overview of how each task is performing over time.

Features
- Summary Bar β Shown at the top of both History and Statistics modes:
- Today β Number of tasks run since midnight (from in-memory history)
- All-time β Total task executions across all runs (from persisted metrics)
- Success rate β Overall success percentage across all tracked tasks
- Total time β Sum of all recorded execution durations
- Per-task Cards β One card per tracked task, sorted by most-run first, each showing:
- Success Rate β Color-coded: green β₯ 80%, amber β₯ 50%, red < 50%
- Total Runs β All-time execution count
- Avg / Min / Max / p95 Duration β Computed from the last N duration samples (configurable)
- Last Run β Timestamp of the most recent execution
- Streak β Consecutive failure or success count; consecutive failures β₯ 3 are highlighted in red
- Peak Hour β Hour of day (0β23) when the task runs most often
- Trend β Whether recent durations are getting slower (β), faster (β), or stable (β)
- Exit Codes β Proportional bar chart of all recorded exit codes with tooltips; most-common exit code shown
- Clear Metrics β Click the β button on any card to clear that taskβs metrics data
How to Use
- Open the Task History panel
- Click the Statistics tab to switch to the metrics view
- Review per-task cards for performance trends and failure patterns
- Click β on a card to reset metrics for that task
- To clear all metrics at once, use the Clear All Task Metrics command from the Command Palette (
workspaceTasks.metrics.clearAll) - Switch back to the History tab at any time
Metrics Storage
Metrics are persisted across VS Code sessions. The storage location is controlled by the workspaceTasks.metrics.scope setting:
| Value | Storage |
|---|---|
workspace (default) | Per-workspace (workspaceState) |
global | Global across all workspaces (globalState) |
both | Written to both; workspace takes precedence on read |
disabled | Metrics collection is turned off entirely |
See the Metrics Configuration page for all available settings.
Dashboard Tab
The Dashboard tab provides an at-a-glance, workspace-wide view of task execution health using interactive charts powered by Chart.js. All charts automatically adapt to your active VS Code color theme.



Charts
| Chart | Type | What it shows |
|---|---|---|
| Execution Outcomes | Doughnut | Workspace-wide split of successful, failed, and terminated executions with a centre success-rate label |
| Hourly Activity Pattern | Bar | Which hour of day sees the most task executions β peak hour highlighted in orange |
| Top Tasks by Run Count | Horizontal bar | Up to 15 most-executed tasks, sorted descending |
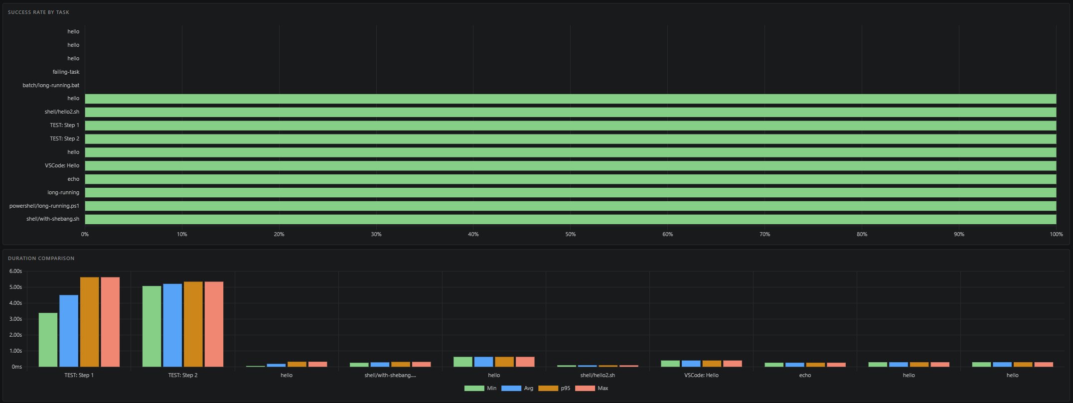
| Success Rate by Task | Horizontal bar | All tasks ranked worst-to-best; bars coloured red < 50%, amber 50β79%, green β₯ 80% |
| Duration Comparison | Grouped bar | Min / Avg / p95 / Max durations for the top 10 tasks by execution count |
| Daily Activity β Last 14 Days | Line | Execution count per calendar day for the past two weeks |
| Duration Trend Sparklines | Micro line charts | Per-task duration trend over the last N runs; green = getting faster, red = getting slower |
| Attention Required | Table | Tasks that are flaky (β₯ 3 consecutive failures), have a success rate below 50%, or failed within the last 24 hours |
Features
- Theme-aware β Charts re-render automatically when you switch VS Code color themes
- Empty state β A friendly placeholder is shown when no metrics have been collected yet
- Atomic data β The dashboard always reflects a consistent metrics + history snapshot from the same point in time
- Persistent tab selection β The active tab (History / Statistics / Dashboard) is remembered across webview recreations
How to Use
- Open the Task History panel
- Click the Dashboard tab at the top
- Charts populate automatically from your collected metrics
- Switch VS Code themes β charts update immediately to match
- Run tasks to see counts, durations, and trends grow over time
The Dashboard requires at least one completed task execution before any charts are shown. Sparklines require a minimum of 5 duration samples per task.
Perfect For
- Debugging task failures by reviewing exit codes and execution times
- Monitoring build and deployment pipeline status
- Tracking task performance over time with duration trends
- Identifying flaky tasks (consecutive failures) at a glance
- Auditing task executions in CI/CD workflows
Next Steps
- Compound Tasks (Queues) β Run sequences of tasks
- Configuration β Full settings reference
- Metrics Configuration β Configure metrics scope, sample size, and retention